澳门电子pg游戏官网

e江南登陆 内网登录 English
  • 首页
  • 学院概况
    • 学院简介
    • 学科进程
    • 历任领导
    • 学院领导
    • 党政管理
  • 师资队伍
    • 教授
    • 副教授
    • 客座教授
  • 科学研究
    • 科研概况
    • 基地平台
    • 科研团队
  • 招生就业
    • 招生信息
    • 就业信息
  • 教育教学
    • 本科生教学
    • 研究生教学
    • 教学实习基地
    • 国家级教学成果奖申报(本科)
    • 国家级教学成果奖申报(研究生)
  • 国际交流
    • 交流简介
    • 中外合作办学项目
    • 交流项目
    • 交流动态
  • 社会资源
    • 董事会
    • 培训
  • 党建工作
    • 工作动态
    • 关工委动态
    • 教工支部
    • 理论学习
    • 先锋之歌
    • 中央部署
    • 主题教育
  • 学生天地
    • 新闻动态
    • 通知公告
    • 科创竞赛

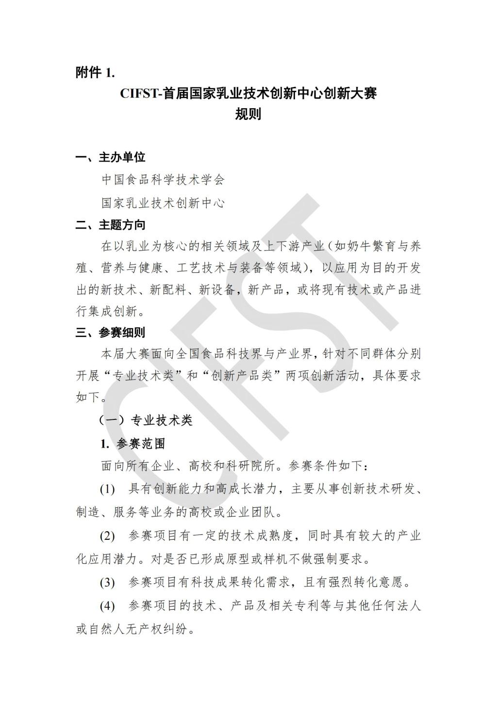
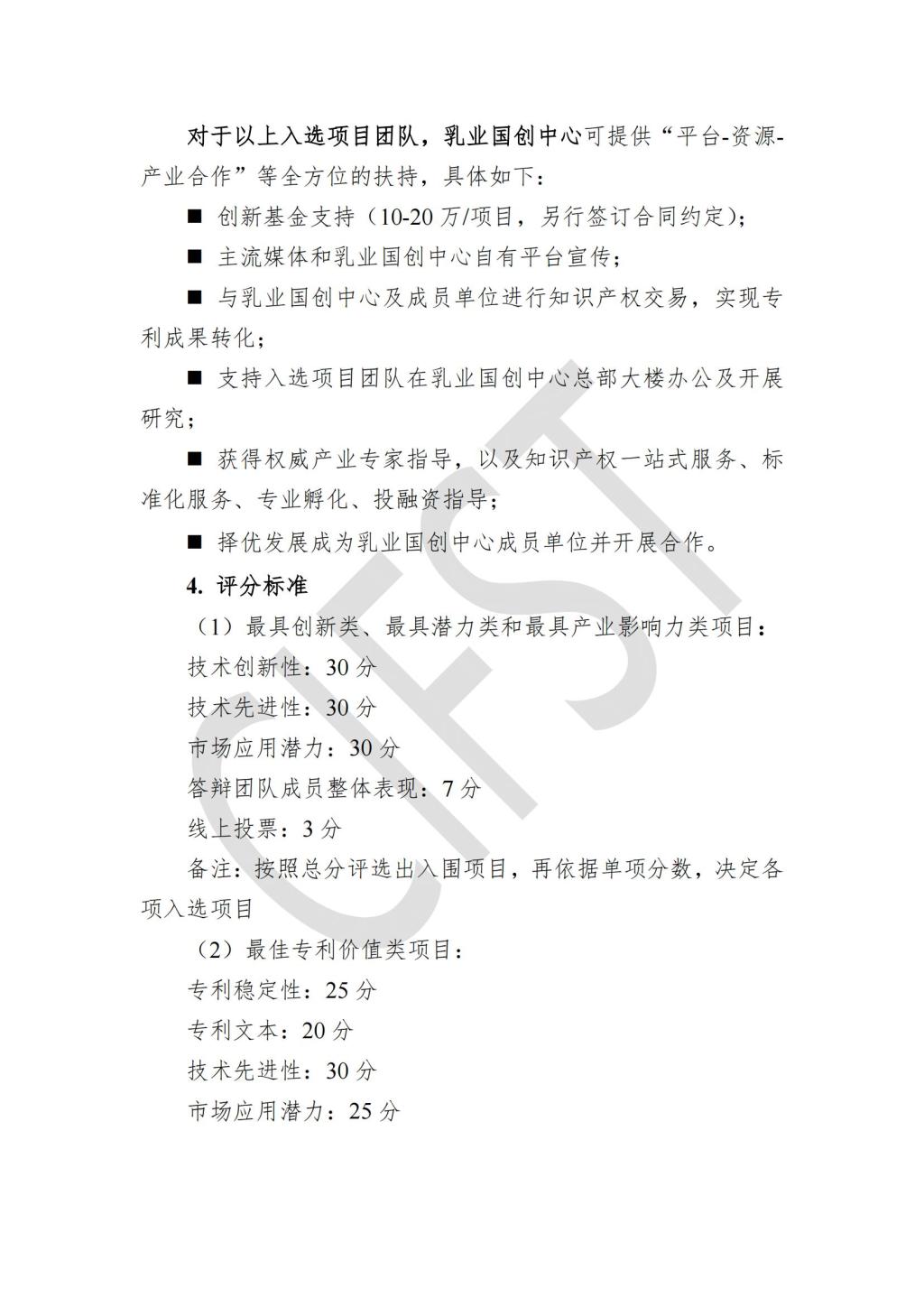
首届国家乳业技术创新中心创新大赛

  来源:   澳门电子pg游戏官网    发布日期 :2023-07-20    最后更新 :2023-07-20    浏览次数:

  • 附件【附件1 CIFST-首届国家乳业技术创新中心创新大赛--规则.pdf】已下载次
  • 附件【附件2 CIFST-首届国家乳业技术创新中心创新大赛项目-基本信息表(适用于专业技术类).docx】已下载次
  • 附件【附件3 CIFST-首届国家乳业技术创新中心创新大赛-项目申报书(适用于专业技术类).docx】已下载次
  • 附件【附件4 CIFST-首届国家乳业技术创新中心创新大赛-非定向高校申请表(适用于创新产品类).docx】已下载次
  • 附件【附件5 CIFST-首届国家乳业技术创新中心创新大赛基本信息表(适用创新产品类).docx】已下载次
  • 附件【附件6 CIFST-首届国家乳业技术创新中心创新大赛-创意计划书(适用于创新产品类).docx】已下载次


上一篇 > 第一届“味知香杯”预制菜创新竞赛

下一篇 > 中国食品科学技术学会(CIFST)首届“雀巢杯“学生创新竞赛


地址:江苏省无锡市蠡湖大道1800号 邮编:214122

联系电话:0510-85329081 服务邮箱:foodsci@jiangnan.edu.cn

技术支持:信息化建设管理处           

校内备案号:JW备170219

手机版